5月11日早上,江苏南通大雨倾盆,一如当地人沉重的心情。
根据南通市公安局交警支队5月10日下午的通报,当天12时55分许,在南通市崇川区盘香路与洪江路交界处发生一起渣土车与公交大巴碰撞交通事故。事故造成8人受伤,伤者已及时送医院救治,其中1人危重、1人重伤,6人轻伤或轻微伤。肇事驾驶人已被警方控制,事故调查等工作正在进行。
不过更多的碎片信息显示,这辆公交大巴原本满载孩子的欢声笑语。
银柿财经综合多方信源获悉,遭遇车祸的大巴车上载有南通市同和小学的几十名学生,主要为中高年级的合唱队成员,此行是参加崇川区第二届小学生校园艺术节展演,发生车祸的地点距演出地——新区学校约400米,距同和小学大约4公里。受伤的孩子在被送往崇川区第一人民医院救治时,不少孩子还穿着鲜亮的演出服,上面沾着血迹。事发后不久,警方在事故路段拉起警戒线,过往车辆和行人需绕行。
一辆正好经过的现场车辆用行车记录仪录下了当时的情形。事发路段为一个十字路口,上方是一座高架桥,前方为红绿灯。白色车身的大巴车在盘香路上呈直线行驶,即将驶出高架桥时,横向的洪江路突然冒出一辆渣土车,由于车速较快,带着大巴车横向移动,最终横在高架桥下。大巴车右侧玻璃全部损坏,存放行李的部位全部凹进去了。


南通网友“小狐狸”告诉银柿财经,自己上下班常开车走洪江路,经常能遇到渣土车经过,“这些渣土车无论空车与否车速普遍较快,目测时速高于80公里,偶尔还要‘逼’一下小车,如果是两辆渣土车有时还会互相飙车。”亦有多名网友证实,渣土车在该路段不受工作日高峰时段区域限行。
银柿财经留意到,多名南通市民反映,事故发生时,盘香路与洪江路交界处的交通信号灯出现故障,渣土车行驶方向的道路交通信号灯是绿灯,而大巴车行驶方向的直行信号灯不亮,事故发生后有关部门才对信号灯进行了抢修。
银柿财经获得的一段记录事发过程的视频显示,在大巴直行方向一共有三个交通信号灯。从视频中看,事故发生前,前方最左边的交通灯隐隐可见是红灯,因此有车辆停在左转车道上等待。但是中间和右侧的两个信号灯并没有看见有信号。大巴车经过这个路口时车速没有变化,径直向前开了过去,在信号灯附近被右侧驶来的渣土车从侧方撞击。

针对路口信号灯是否异常及维护单位信息等情况,11日下午,银柿财经拨打南通市公安局交警支队的公开电话,接线人员表示自己并不清楚,“要问情况就去问南通市公安局宣传处”。
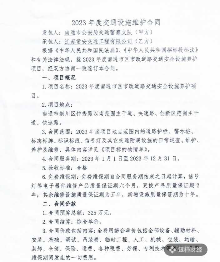
通过江苏政府采购官网平台,银柿财经搜索到“2023-2025年度南通市区市政道路交通安全设施养护采购(二次)中标公告”。这份公告在2023年1月19日发布,有3家供应商入选中标,分别为南通扬子交通安全设施有限公司(以下简称“南通扬子交通”)、江苏常安交通工程有限公司(以下简称“江苏常安交通”)、江苏兴路交通工程有限公司(以下简称“江苏兴路交通”)。
根据公示的招标文件,此次项目名称为“2023-2025年度南通市区市政道路交通安全设施养护”,受南通市公安局交通警察支队委托,项目预算金额1350万元/年(其中100万元为创新区资金、350万为崇川区资金)。
招标文件“采购需求”处特别明确,中标公司要对南通市区市政管辖范围内的道路护栏、警示桩、标志标牌、标识标线、信号灯及其它交通附属设施进行日常巡查、维护、养护及维修。招标文件还介绍了合同履行期限,提出自中标之日起至2025年12月31日,合同一自然年度一签。年度合同期满后,以采购人考核结果为依据,签订下一年合同。
按照地理位置,招标项目共有三个作业区。综合采购官网公示的《2023年年度交通设施维护合同》,江苏常安交通负责作业区一维护,合同预算总额为325万元;江苏兴路交通负责作业区二维护,合同预算总额为325万元;南通扬子交通负责作业区三维护,合同预算总额为250万元。
其中,作业区一包括南通市崇川区钟秀路以南范围主干道、次干道、快速路、创新区范围主干道、快速路、创新区范围内次干道、支路、崇川区钟秀路以南范围支路信号灯。
而通过地图搜索,此次南通车祸事发地崇川区盘香路与洪江路交界处正位于作业区一,即处于江苏常安交通维护范围。
据企查查,江苏常安交通成立于2001年7月,注册资本1.28亿元,实缴资本1300万元,法定代表人为彭家奇,实际控制人彭玉洪控股93.1%。简介称该公司具有交通安全设施工程专业工资质,安全生产许可证,已通过IS09001:2000质量认证体系,且多年被溧阳市人民政府评为“重合同守信用”企业和3A资信企业。招投标信息同时显示,早在2020年,江苏常安交通亦中标过南通市区市政道路交通安全设施养护项目,招采单位同样为南通市公安局交通警察支队。
不过,今年1月,江苏常安交通因一桩司法诉讼成为被执行人,涉案金额为61万元。
11日下午,银柿财经拨打江苏常安交通公开电话,但一直未能接通,后拨打其南通分公司电话。当被问及公司是否负责事发地红绿灯维护问题时,接电工作人员称“具体情况现在不知道,还要等调查”,当银柿财经再次追问红绿灯维护以及是否有警方找到公司等情况时,该工作人员匆忙挂断电话了。银柿财经随后亦联系江苏兴路交通和南通扬子交通,接电工作人员均否认事发地红绿灯由其公司维护。
截至银柿财经发稿,官方暂无更新最新情况。但社交媒体上已有学生家长发帖,称自己的女儿在此次车祸中不幸离世。
《突发公共卫生事件应急条例》第二十一条规定,任何单位和个人对突发事件,不得隐瞒、缓报、谎报或者授意他人隐瞒、缓报、谎报。
免责声明:文章内容来自互联网,版权归原作者所有,本站仅提供信息存储空间服务,真实性请自行鉴别,本站不承担任何责任,如有侵权等情况,请与本站联系删除。
转载请注明出处:深度|南通交通事故疑与信号灯故障有关,谁是交通设施养护方? https://www.7ca.cn/zsbk/zt/19840.html