几乎每个宝宝出生后都要开始接种各式疫苗,其中主要是国家规定必须接种的一类疫苗。除此以外,还有许多二类疫苗可以选择性接种。
有了疫苗的保驾护航,宝宝受各种病原体侵害的几率大大减少,得以健康成长。
但是,看着宝宝挨各种针,宝妈宝爸们心中不免纠结:
免费疫苗和自费疫苗有什么区别?哪些自费疫苗应该要打?国产疫苗、进口疫苗哪个好?有必要去香港打疫苗吗?听说打疫苗会导致宝宝患上自闭症和川崎病?打疫苗会给宝宝带来什么不良反应?……每年的4月25日是全国儿童预防接种宣传日,为了消除各位宝妈宝爸的疑惑,我们特意整理了家长们最关心的【宝宝疫苗10问】,并一一汇总了答案。(文章有点长,请耐心看完哦~)
01.一类疫苗和二类疫苗有什么区别?有必要打二类疫苗吗?
① 一类疫苗
即计划内疫苗、免费疫苗,是指政府免费向公民提供,且公民应当依照政府规定受种的疫苗。0岁至6岁的儿童必须接种第一类疫苗,否则入园、入学时将无法向园方或校方提供相应证明,从而被学校拒之门外。
一类疫苗接种时间表:

② 二类疫苗
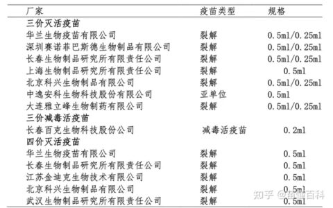
即计划外疫苗、自费疫苗,是指由公民自费并且自愿受种的其他疫苗。二类疫苗是一类疫苗的重要补充,能够给孩子提供更全面的保护。另外,还有部分二类疫苗是一类疫苗的替代,如进口的乙肝疫苗、五联疫苗、甲灭活疫苗、AC-HIB三联疫苗、ACYW135群四价流脑疫苗等。
二类疫苗接种时间表:

对于二类疫苗,有的家长觉得既然是“选择性地打”,那就不必打,其实这样的想法是不对的。
疫苗的分类并不针对疫苗本身,而是国家根据国情所需进行的划分。因财政负担能力有限,国家无法承受所有疫苗的免费接种,故针对高发病率、高传染率、高致死率或者高致残率的疾病,选出一部分更重要的疫苗作为一类疫苗免费提供给公民。其他的则划分为二类疫苗,让公民选择性地自费去接种。
但在重要性上,一类、二类疫苗没有差别。
例如二类疫苗中的水痘、肺炎、流感等疫苗对宝宝来说非常重要,特别是体质差的宝宝非常容易患上这些疾病,更需要接种疫苗来预防。
总的来说,在保证一类疫苗接种的前提下,自费疫苗能负担得起的最好都打,经济有限,就挑重要的打。
02.如果家庭经济有限,最应该接种的自费疫苗是哪些?
在种类繁多的自费疫苗中,肺炎疫苗和b型流感嗜血杆菌疫苗(Hib疫苗)是世界卫生组织最优先推荐给儿童接种的疫苗,如果家庭经济能力有限,可以选择这两种疫苗。
为什么呢?
一方面,b型流感嗜血杆菌引起的脑膜炎、肺炎等多种侵袭性疾病,和肺炎球菌引起的肺炎等侵袭性疾病,对于宝宝来说是危害比较严重的;另一方面,接种这两种疫苗后,假如不幸得病还可以减少抗生素耐药的发生。
03.国产疫苗好还是进口疫苗好?有必要到香港打疫苗吗?
面对国产疫苗和进口疫苗,很多家长都犯难。常听说进口的东西好,有些人为了打上进口疫苗还特意跑去香港,但这真的有必要吗?
从理论上来说,合格的国产疫苗和进口疫苗在安全性和有效性上是相近的,二者的区别主要是:

但无论是国产疫苗还是进口疫苗,都必须按照国家药品监督管理局要求,经过严格的临床研究、生产、批签发检验合格后才能上市使用。近年来,我国已上市疫苗的质量标准均达到世卫组织的要求,部分品种关键指标甚至高于欧美要求。
所以,家长们不用太过迷信进口疫苗,根据自家宝宝的情况和家庭经济条件来选择即可。
不过,由于近年来国内疫苗风波不断,如去年的“百白破疫苗”事件就引起了广大群众的恐慌,很多家长都不敢在大陆打国产疫苗了,不少人选择到临近的香港去给宝宝接种进口疫苗,也是无可厚非。
然而赴港打疫苗也存在着许多问题:
路途遥远,除疫苗价格以外,还要额外付出酒店、机票、车票的费用,以及时间成本货源不足,无法满足大陆居民庞大的疫苗需求,常有缺货现象限制接种,为了保障本地儿童的疫苗供应,部分供给外来儿童接种的疫苗数量是有限制的,不是想打就能打因此,在国产和进口的选择上,家长们需要权衡利弊,理性对待。
04.网传接种疫苗会得川崎病或者自闭症,可信吗?

事实上,“疫苗导致孩子得川崎病或自闭症”一说在医学界并没有可靠的定论,且根据分析来看,这事很可能是个误会。
先拿川崎病来说。川崎病是一种以全身血管炎为主要病变的急性发热出疹性小儿疾病,其病因和发病机制未明,未有研究证实接种疫苗可导致川崎病。
之所以有一些家长把疫苗和川崎病联系起来,可能是由于二者发生的时间较为接近——刚打完疫苗孩子就生病了,难免让人心生疑虑。
但真相是怎样的呢?
川崎病的高发年龄为5岁以下婴幼儿,而这个年龄段,恰好是儿童频繁接种疫苗的时候。
我国0~6岁的孩子需接种的一类疫苗有11种,共约21剂次,如果加上自愿接种的6种自费疫苗约23个剂次,在这6年间接种的疫苗将超过40剂次,其中25个剂次都是在1岁以内进行。算下来,平均每半个月就要接种1次疫苗。此时一旦孩子查出川崎病,家长很容易将此病与疫苗联系到一起。
可仔细想想,发生时间接近就代表有因果关系吗?例如中午喝了一口水,晚上摔了一跤,能说摔跤就是喝水引起的吗?很显然是不可以的,疫苗也是同理。
至于自闭症与疫苗的传言,则是由美国“进口”的一个谣言。
2000年,19个月的美国女孩Hannah Poling一次性打了5针疫苗,以抵抗麻疹、腮腺炎、风疹、小儿麻痹症、水痘、白喉、百日咳、破伤风、流感嗜血杆菌等9种疾病。2天后,Hannah突然开始发烧,病情好转后性格大变,语言能力明显衰退。

2001年,她被确诊为自闭症。女孩的父母意识到汉娜的自闭症可能与注射的疫苗有关并提起索赔。此后,美国掀起了一波反对疫苗的浪潮。

反疫苗者经常拿这个例子作为“依据”,但Hannah的案例实际上疑点重重。
首先,自闭症的病因尚不明确,目前的研究显示,自闭症的发病可能与遗传、感染与免疫和孕期理化因子刺激等因素相关。而且不少研究提示自闭症是一种多基因遗传病,可能是在一定的遗传倾向性下,由环境致病因子诱发的疾病。
其次,正常打疫苗是按照规定分开打,有一定的间隔时间,而Hannah一次性打了5针疫苗。
后来的检查证明,Hannah可能携带自闭症基因,注射疫苗只是加重了她的病情。
事件发生后,不少家长听信谣言,拒绝给孩子接种疫苗。然而,后果非常惨痛。
此前因大规模接种疫苗,美国在2000年宣布消灭了麻疹。但随着反对疫苗的浪潮来袭,近年来麻疹在美国多地卷土重来。据美国疾病控制和预防中心的监测,截至今年4月19日,美国已确诊626例麻疹病例。除麻疹外,还有多地报告了腮腺炎病例。

美国食品和药物管理局4月22日发布新闻公报强调,多项大规模医学研究早已确认,麻疹、腮腺炎、风疹三联疫苗(MMR疫苗)是安全、有效的,而且接种这一疫苗与自闭症没有关联。
希望家长们再也不要被疫苗导致川崎病or自闭症这样的谣言蒙蔽了。
05.是不是有最佳接种方案,可以让宝宝少挨针但又保证接种效果?
如果经济条件允许,选择多种合一的疫苗可以让孩子免受多次接种的痛苦。
例如五联疫苗(法国巴斯德生产)是含有脊髓灰质炎灭活疫苗、无细胞百白破疫苗和b型流感嗜血杆菌疫苗的联合疫苗,可同时预防白喉、百日咳、破伤风、脊髓灰质炎和b型流感嗜血杆菌引起的肺炎等5种疾病。
原本用传统疫苗预防这些疾病需要打12针,但用五联疫苗来代替则只需4针。
06.已经接受过免费疫苗是否还可以接种五联疫苗?会有影响吗?
可以。例如已经接种过一针脊灰疫苗,想改为五联疫苗,可以选择接着打1针四联,再打2针五联。
07.现在有一些疫苗(比如五联疫苗)比较缺货,要不要坚持等待呢?
如果已经接种了五联疫苗,最好还是要继续接种下去。别担心,推迟接种五联疫苗没有太大影响,只要后续补种即可。在等待的过程中,家长需要及时留意社区医院的信息,询问疫苗到货情况。
如果实在等得太久,或是家庭经济不允许,也可以不再等五联疫苗,改打一类疫苗。但这时家长需要跟医生提出,好让医生帮忙计算接种的时间和针数。
08.提前或者推迟接种,对疫苗效果有影响吗?是否需要严格遵守接种时间?
每一种疫苗都有其接种的程序,如果宝宝的健康允许,最好严格遵守接种时间。假如出现生病等特殊情况不能遵守,则可以适当延迟,待身体康复后及时补种,但不能提前。
研究表明,在一定的时间范围内,推迟接种疫苗对免疫效果基本没有影响。
而提前接种则被禁止。因为宝宝免疫系统发育尚不完善,如果提早接种疫苗,宝宝产生的抗体少、水平低,起不到效果,甚至还可能会引起各种不良反应,危害人体健康。而且每个疫苗针次之间也有规定的间隔,提前接种也会影响其效果。
09.疫苗接种不良反应率高吗?应该如何正确认识和处理不良反应?
中国疾控中心主任王宇公布的疫苗不良反应概率是百万分之一到二,这个概率是比较小的。
在这些接种疫苗后发生不良反应的人中,绝大多数属于一般反应。
一般反应是指由疫苗本身所固有的特性引起的,对机体只会造成一过性生理功能障碍的反应,不会造成长期的健康损害或者后遗症,主要症状有发热和局部红肿,同时可能伴有全身不适、倦怠、食欲不振、乏力等综合症状。
处理:
一般不需要任何处理,经过适当休息,即可恢复正常。较重的局部炎症可用干净的毛巾热敷,每日数次,每次10-15分钟可消肿,减少疼痛。注意:卡介苗属于例外,其局部反应不能热敷!如果发烧,必要时可以服用退烧药,但若高热不退,或反复发热超过三天,就要立刻上医院就诊。极少数人会发生疫苗接种异常反应,其中发生严重异常反应的更是少之又少。严重异常反应者中,有相当一部分是先天免疫功能缺陷患者,即使不接种疫苗也容易因为过敏或其他疾病引发严重症状。
异常反应
是指合格的疫苗在实施规范接种过程中或者实施规范接种后造成受种者机体组织器官、功能损害,相关各方均无过错的药品不良反应,主要症状有注射部位脓肿硬结、过敏性皮疹,甚至发生过敏性休克(出现烦躁不安、脸色苍白、发绀、四肢凉和出虚汗等症状,重者神志不清、大小便失禁等)。
处理:
接种后应在接种点观察30分钟以上宝宝无异常反应方可离开;如出现异常反应,及时呼叫医生进行处理;接种后的2天应该仔细观察宝宝的反应,有异常及时就诊。如今,传染病依旧在威胁着人类健康,而疫苗是降低甚至避免遭受传染病危害的最有效的措施。在小概率的不良反应和大的健康收益上,家长们心里要有杆称,不能因噎废食。
10.有哪些情况暂时不能接种疫苗?感冒发烧或肺炎等生病痊愈多久可以接种疫苗?
出现以下情况的宝宝,需要暂缓疫苗接种:
当宝宝处于某种疾病的急性期或患有急性传染性疾病时,需待疾病完全恢复后一周再行接种。如果宝宝感冒且有轻度的低烧,需要根据发病情况选择是否接种,最好先咨询医生,必要的时候推迟接种。若宝宝发烧(>37.5℃),有可能是流感、麻疹、脑炎、肝炎等传染病的早期症状,需要查清情况并痊愈之后方可接种。接种的部位有皮肤病(如严重的皮炎、湿疹等),要在病痊愈之后再接种。宝宝有营养不良、佝偻病等情况,则要暂缓接种计划。如果宝宝有严重腹泻(每日大便达到四次以上),建议恢复两周后再服用脊灰疫苗。如果宝宝3个月内注射过一些药物(比如免疫球蛋白),那么要延缓注射麻疹疫苗。有以下情况的宝宝不宜接种疫苗:
宝宝患有结核病、肾炎、心脏病、免疫缺陷等重大疾病,不适合接种疫苗。严重免疫功能低下者通常不应该接种减毒活疫苗。大脑发育不良,或患癫痫、脑炎后遗症的宝宝也最好不要接种。既往对抗生素、疫苗有过敏者,不宜接种。患各种疫苗说明书中规定的禁忌症者。切勿在宝宝饥饿时进行接种。免责声明:文章内容来自互联网,版权归原作者所有,本站仅提供信息存储空间服务,真实性请自行鉴别,本站不承担任何责任,如有侵权等情况,请与本站联系删除。
转载请注明出处:医生不会告诉你,自费疫苗最省钱的打法! https://www.7ca.cn/zsbk/zt/23801.html