源:内容由半导体行业观察(ID:icbank)原创,作者:李晨光,谢谢。
在半导体全球供应链充满不确定性的情况下,日本开启“半导体复兴”战略,将重振本国半导体行业提上日程。
近年来,高度垂直分化的趋势令全球半导体产业开始重塑,2020年疫情引发的供应链波动和缺芯潮让各国都意识到了问题的严重性,进一步加快了对半导体产业的强化进度。欧盟委员会希望2030年欧洲在全球半导体生产中的份额翻倍至20%;美国也召开数次芯片峰会,计划为芯片制造行业发展提供一系列资金和政策支持…
另一边,日本在推动本国芯片制造上同样蠢蠢欲动。
台积电作为全球最大的晶圆制造厂,自然成为了各方重点笼络的对象。今年2月,台积电宣布投资不超过1.86亿美元在日本开设子公司以扩展3D IC的研究。
台积电的到来,无疑会重振日本半导体产业士气。因此,日本方面在对台积电的补贴上也毫不吝啬。为了吸引台积电到日本建厂,日本经济产业省宣布将投资370亿日元(约21.4亿元人民币)支持台积电在日本设立研发中心,日本政府会支付其中一半资金。随着日本补贴政策的确定,台积电在日本的3D IC材料研发中心的建设将会加速,预计测试产线将于今年下半年开始进行整备,到2022年正式进行研究开发工作。
近日,日经新闻又传来消息,随着该计划的开展,包括旭化成、IBIDEN、JSP等在内的20家日本半导体行业供应商将与台积电展开合作,希望借此重建日本半导体的竞争力。
日本重拾昔日辉煌
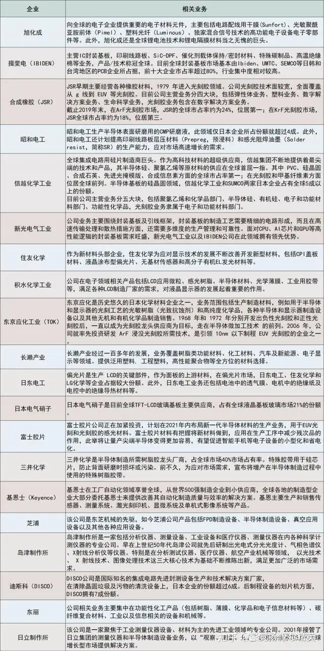
我们先来看看这20家企业,了解一下这些日本半导体界的“隐形冠军们”。

与台积电合作的20家日企及相关业务
根据上图梳理能够看到,上述企业在基板、光刻胶、材料、设备等领域存在优势。日经中文网数据显示,在作为半导体基板的硅晶圆领域,信越化学和SUMCO两家日本企业占有全球5成以上的份额;在集成电路生产不可或缺的光刻胶部分,JSR及信越化学在内的日本企业所占份额达到9成。昭和电工等企业发力的半导体表面研磨用的CMP研磨液,仅日本企业所占的份额就超过4成。

日企在晶圆及光刻胶等材料领域市场份额
在后制程的代表性材料技术“多层电路”、“封装材料”的有效专利数量方面,专利调查公司Patent Result有统计显示:与推进后制程技术研发的台积电和英特尔一起排在前列的日本企业有信越化学、IBIDEN及新光电气工业等。
日企在后工序材料技术领域的有效专利数量
设备方面,GlobalNet指出,仅东京电子在涂布显影设备上的份额就占到近9成,是世界唯一的量产企业。在清除晶圆垃圾及污物的清洗设备上,日本企业的份额超过6成。后制程设备的划片机方面,D
免责声明:文章内容来自互联网,版权归原作者所有,本站仅提供信息存储空间服务,真实性请自行鉴别,本站不承担任何责任,如有侵权等情况,请与本站联系删除。
转载请注明出处:日本半导体的隐形冠军 https://www.7ca.cn/zsbk/zt/27253.html