在6月13日,一个突如其来的消息那简直就是炸裂。17岁的中专生姜萍打败了众多名校生,如清华大学,北京大学,剑桥大学,麻省理工学院等众多名校生,这让一众名校感到汗颜。

姜萍从上学开始就很喜欢数学,虽然她上了中专,但是一直没有放弃研究数学这条路,而她的中专数学老师也很支持她,他表示,“自己以前在学习路上遇到过很多挫折,就是觉得自己如果有领路人的话。或许我的人生会不一样。所以我想尽自己可能去帮助他们,让他们知道他们还有不一样的未来。”

他这一番话真的让人很感动,老师就应该如此,因材施教,看到学生在某方面比较突出,那就尽可能让他在这条路上走的更远,那样也不枉师生一场。学生更有前途,老师也能更自豪和骄傲。
对于数学,姜萍简直非常痴迷,别人忙着去玩,她就在忙着自学大学的高等数学。遇到自己解不了的题目,她在晚上都会想那道解不开的题目。对于一眼看过去就能解的题,她不会去解,觉得没价值。

关于阿里巴巴全球数学竞赛,她是无意中在网上看到的。而她也听老师说过这是一个不分职业,任何人可以随便参加的数学比赛。而且她也表示,说不定这是一个可以证明自己的机会。
比赛的结果出来后,姜萍感到很惊讶,想不到自己在800多位参赛选手中脱颖而出,取得了全球12名93分的成绩,击败了众多名校生。她除了是全球12名,还是前三十名唯一一个女生。

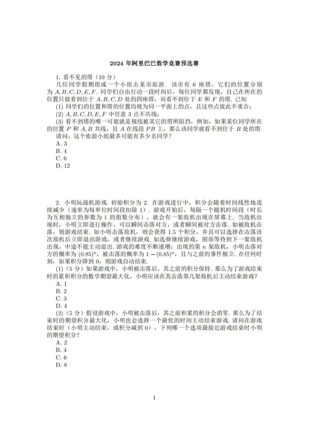
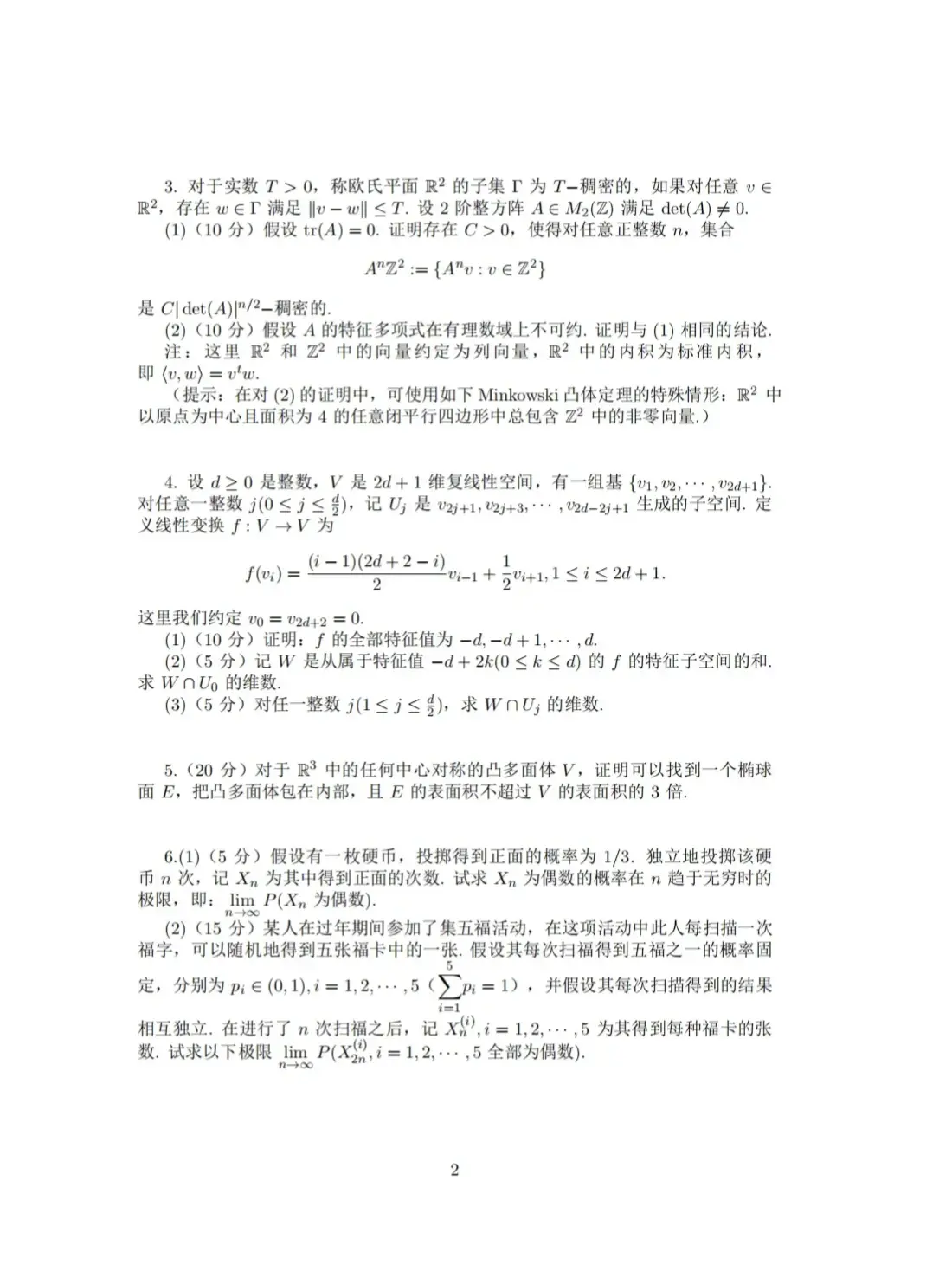
2024年阿里巴巴数学竞赛预选赛的题目也被网友发了出来,感兴趣的网友也可以去试试,看看自己到底能够答出来几道题。先不说答案正不正确,起码脑海中有一个解题的大概相关过程,而不是看到题目,该怎么解题一点头绪都没有。



在姜萍眼里,设计服装和数学是相辅相成的。因为学数学的缘故,能让她获得不一样的灵感。她的愿望是能考一个好一点的大学,不管未来怎么样,她都会继续研究数学。

姜萍学习数学能让她感到快乐,享受解题的过程,让她有探索的欲望。
其实,姜萍的这种探索欲很多人都可以理解。毕竟,上过学的人都明白,学习好的学生越愿意学习,学习不好的学生越不想学,就因为学习好的学生能在解题过程中获得快乐,而学习不好的学生解题只能带给他们痛苦。

姜萍的出现也打破了很多人固有的成见,在很多人眼里女生是学不好数学的,认为她们没有男生比较强的逻辑思维推理能力。
可是在姜萍身上,让我们看到了女生也具备数学方面的研究能力,即使她只是一个中专生,但是兴趣成了她最大的动力,一直在推着她前进不愿停歇。
姜萍成了阿里巴巴数学竞赛成立六年来唯一一个中专生,估计在很长一段时间也没有人能够打破她这个纪录了。毕竟,上中专的人90%以上是不会像她那么痴迷研究数学的。她应该属于别人眼中的那种“异类”。
免责声明:文章内容来自互联网,版权归原作者所有,本站仅提供信息存储空间服务,真实性请自行鉴别,本站不承担任何责任,如有侵权等情况,请与本站联系删除。
转载请注明出处:17岁中专生姜萍获得数学竞赛全球12名,姜萍 :我想证明自己-17岁中专毕业迷茫做什么工作 https://www.7ca.cn/zsbk/zt/30300.html