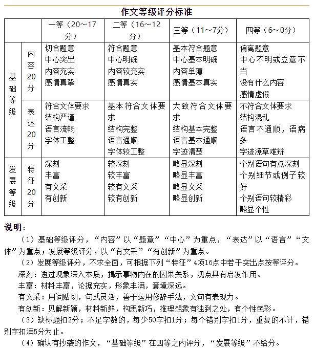
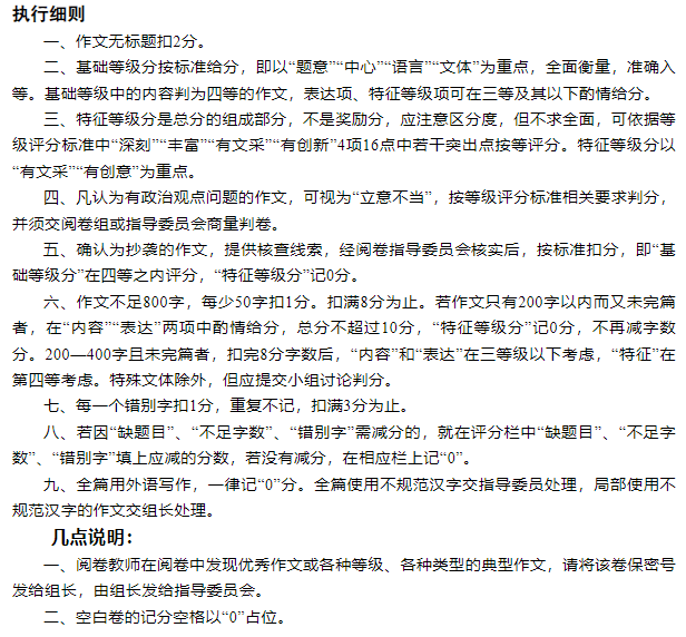
6月10日,2024年全国高考顺利结束。
每年高考结束后,很多人都会关心当年的各批次分数线是否上涨。
一般来说,分数线的涨跌同时受到多方面因素影响,主要包括:高考人数、高校招生计划数、考试难度等。
虽然全国各省今年高考人数普遍增加,但这不代表高考分数线会同步上涨。
从目前的情况来看,今年高考各科目的难度有升有降,且暂不明确全国高校在各省的招生计划数,因此现在对分数线涨跌下结论为时尚早。
老师发现,已有不少版本的2024高考预测分数线在网上曝光,也有考生在后台私信想了解预测分数线。
老师建议大家对这些分数线不必过于当真,一切耐心等待官方的消息即可。
2024全国各省高考预测分数线
特别说明:
本文高考预测分数线,由各地网友或老师预测,仅供家长和考生参考。具体以各省考试院公布的为准!



* 注:
由于各省普遍将在6月25日左右才公布各批次分数线,因此各位同学、家长届时还是以官方公布为准,以上预测分数线仅供参考。
高考生应该如何有效估分?
1、哪些学生需要估分
对目标大学不清楚,志愿模糊的考生:高考后立马进行估分,再根据自己的预估分数区间范围,对比往年的批次线,有一些高中会划定一套模拟批次线,也可以大概对比自己预估分数与这个批次线的分差。
另外根据往年院校专业组投档线划定一个大概的院校定位,再利用出分前的这段时间去深入了解每一所学校。另外还要结合自己的兴趣爱好,大概确定自己想报考的专业,并详细了解专业的内容和发展方向,以及行业前景。
有理想大学和理想专业的考生:这种类型的考生,估分主要是为了确定自己与心仪院校的差距,看看是否能上线,做好不同情况的备选。
对于符合特殊类型招生条件的考生:对于在提前批招生的院校,大都属于特殊类型考生,如果考生符合高校的招生条件,也可以预估一下分数,对应高校往年录取数据分析,及早选定报考院校。
总而言之,建议所有考生都能进行估分,从高考出分到志愿填报可能只有短短的几天时间,利用这段时间去填报志愿时间可能不够用,多多了解报考政策和志愿设置情况,估出分数,了解高校和专业详情,提早规划志愿填报方案。
2、什么时候进行估分最好
考试的答案已经公布,在考试以后的两个星期之内进行分数的评估是比较准确的,不要耽误太长的时间,那样会严重影响估分的正确性。
3、估分前,评分标准要了然于胸
考生估分前一定要认真阅读高考试卷的 “评分标准”,领悟标准中每一道题的考查意图以及每一个得分点的给分、扣分的依据,然后再与自己的解答进行对照,可得出自己的初步估分。对某些与标准答案相近或不相符的答案与解法进行估分时,可根据老师的意见酌情给分。
4、估分时,最好重做一遍
准备一份比较权威的参考答案,如果所在学校就组织估分,那就用学校统一发放的参考答案。
首先要争取能准确回忆起自己当时在考场上的答案,这是正确估分的保证。考生在答题时一般心情比较紧张,下考场后也没有时间及时追忆加以整理,因此在估分时可能会有答案遗忘的现象。
专家建议,此时最好的办法是回忆做题时的思路,顺着此思路再答一遍题,当然最理想的办法是在估分前先将全部试题简单地重做一遍,尽量将当时的答案准确地再现出来。
特别提醒考生,对记忆不准确,没有把握的答案,建议考生一个人静心思索,切不可同他人商量!
为了准确,考生可以估 3 次分(正常、从松、从紧,再计算平均分):
第一次:估计最少能得的分数,假设遇到最苛刻的阅卷老师,模棱两可的题他全不给你分,要点没答全也不给你分,你要估算这种情况下可能得的分数,这是最低不能少于的分。
第二次:乐观估计,与第一次相反,估出最高能得的分数。
第三次:均衡考虑,不仅要自己估分,还要听取老师的意见,按照学校统一的标准估分,这样就可以避免自我认知跑偏。最后,可以计算这3次估分的平均分,作为考试成绩出来之前,了解专业和院校、准备填报志愿的一个依据。
对就是对,错就是错,别被平时成绩干扰估分,要实事求是。考生要严格按照自己所答的试题与标准答案进行核对,实事求是,切不可因平时成绩的好坏而影响估分。
各科估分方法
作文估分
语文科目的作文,占 60 分。作文方面可以请教老师看立意是否跑偏,作文是否达到优秀的程度。在没有写跑题的情况下,考生可参照平时模拟考试时的作文成绩估分,区间一般会在 45-50 之间。
英语比较难估的也是作文,建议按照自己平时的情况估分,平时成绩较好的考生可以打高一点儿。
作文估分在确认审题立意没有偏离的情况下相对于平时考试不宜保守。一般而言,平时是严格要求,高考作文阅卷是鼓励性从宽原则。实际情况是很多人的高考作文得分比平时要略高一些。当然,这不绝对。实际上,在高考评卷中一等、四等作文都相对较少,多数都是二、三等。
还可以依照评分标准,以及参考自己在模拟考试中的作文成绩,一般情况下,高考作文的成绩与几次模拟考试作文成绩的平均值相近。如果考生认为作文发挥不错,可采取老师的建议。
如果你通常的作文成绩比较稳定,在没有写跑题的情况下,可以选择折中的办法。可以以 42-45 分为基准分进行适当加减。
语言等各方面是否到位、有没有特色。如果有某一亮点,估分可以适当加 5-8 分。
估分时可以参考自己平时的作文成绩,比如如果自己书写一直就很潦草,可以减掉 3-5 分。
作文评分准则参考:


语文估分
在高考所有科目中,也许语文最难估了。主要是因为它的客观题少主观题太多,特别是作文,高考语文如何才能比较客观地估分呢?
(1)一定要细读 “高考标准答案”,最好把答案的得分点分析出来;
(2)努力回忆自己答题的情况、情景;
(3)不要拘泥于答案估分;因为语文中的文言翻译、诗歌鉴赏、现代文阅读问答题和语言操作题都不是死扣答案给分的,这样的试题实际上没有人能写出与 ”标准答案“ 一模一样的答案,根据平时阅卷的体会,评分主要依据意思与答案的接近性、要点的完整性和清晰性以及语言表述的规范性等综合因素给分。
(4)作文估分在确认审题立意没有偏离的情况下相对于平时考试要估高一些,一般而言,平时是严格要求,高考作文阅卷是鼓励性从宽原则。实际情况是很多人的高考作文得分比平时要略高一些,当然,这不绝对。
(5)最好请老师来把关。语文老师对你的语文基础最清楚,你可以就某个主观题的估分和老师交换意见;可以列出自己作文的思路提纲,可以讲自己作文的内容、材料、构思、文体等等。老师会结合你平时的情况给你一个比较符合实际的建议。
数学估分
选择题和填空题主要是凭自己记住的答案来估。
解答题估分有一定的讲究,如果这道题的结果和答案是吻合的,还要看看所做的方法与答案采用的方法是否相同,如果有所不同,一定要征求老师的意见,不要简单地认为只要答案对了就是满分,而忽视答题步骤。
大题的估分,要按步骤算分,一定是步骤真正出现了再给分,如果不出现,阅卷老师不会给分。
另外,有的同学会认为只要结果错了,就不能得分,这样会使估分偏低。事实上,数学更注重答题的过程,有可能计算过程都对了,只是答案错了,因此同学们在估分时要注意参照标准答案的步骤和程序。
英语估分
英语的客观题估得准不准全凭同学们记得如何了,比较难估的恐怕是英语作文了。建议在对作文进行估分时,最好按照自己平时的情况,即取平时作文的平均得分,必要时可参考老师的意见估分。
估作文时要认真阅读评分标准,首先要客观地确定自己作文的等级,否则估出的分数和实际得分差距可能就会很大。注意核实一下作文中的硬性要求是否都已达到,如字数、要求涵盖的内容等。
物理估分
解答过程完整会得高分,物理在估主观题的分数时应注意原始公式、原始定律表述的采分点,必要文字的采分点。过程基本正确的,最后答案有误的,将被适当扣分。估分时一定要把握住按步骤估分,不可只看结论。
物理阅卷更注重答案是怎样来的,根据是什么,答题的步骤、程序比答案更重要。有些同学答案也许错了,可他得的分比答案对的同学高,原因之一就是解答的过程完整。
化学估分
细节处写错也扣分。化学估分一定要注意细节,这就要求大家细心回忆自己的答案。
举个例子,比如离子反应方程式中的 Fe2+ 会不会写成 Fe3+、NH4 的 ”4“ 会不会漏掉了。这些小错误往往会导致一分都拿不到。要记住分子式写错的、配不平的,都要扣分,甚至条件没有写全的或者在写公式时用简写或错别字,也是要扣分的。
估分时最好是估出一个分数段,而不是一个具体的分数,这样做会相对更准确些。
生物估分
注意书写是否正确,生物学科在估分时首先要注意表述问题是否清楚,其次要看答案中运用生物学术语、概念、符号等是否准确。
比如类似于这样的情况,棉田不抗虫的基因型标准答案为BB或Bb,如答bb或bB则不得分。
政治估分
不一定完全死抠标准答案,政治高考评分的一个基本原则是 “采点给分”,即解答接触到给分点的便可给分。
一般来讲,试卷中每一个论述题和材料解析题都有若干个采分点,触到采分点就可得到一部分的分,如果未触到采分点也不倒扣分。
应把 “采点” 和 “采意” 相结合,只要在试卷中表达的意思比较接近标准答案,表述清楚明确就可以适当地给自己加分。但这种‘采意’也不是无边无沿的,还要以标准答案为纲,要注意把握好这个尺度。
历史估分
看看最关键的那个词有没有,同学们都很容易出现历史科目估分偏高的情况。提醒一下,答题里面出现判断错误,后面即使答对了,也不要给自己加分了。判断错了,阅卷老师就不再往下看了。
估分要注意抓关键词,虽然你的答案所有的话和标准答案都比较相像,但最关键的那个词没有,也不要给自己加分。因为阅卷时就是找那个关键词。
地理估分
用没用学科术语很重要,只要你在答地理题时用的是学科术语而且答案与标准答案相差不大,基本上可以得分。
提醒同学们不要将一些自撰的词语用在卷面上,如果你用自撰词语,在这种情况下,评卷老师很可能不会给分。答题时同一道题不能自相矛盾,否则要被扣分。
如何换算省排位?
那么如何用估分成绩换算省排名,估算自己成绩水平呢?
赋分制需要换算成省份的赋分等级来进行换算,所以估分没有那么容易,要根据你的全省排位来进行换算。
最简单的方法就是看你们学校上一届高三,高考排行榜上面排名和你一模最接近的同学,最后他的高考成绩是多少,然后把它换上成你的,这个分数应该是比较接近。
另外可以通过 2023 和 2022 年一分一段表匹配该成绩的往年排名,但是这只是一个大概的预测。
金
榜
题
名
-END-
获取更多的高中资讯、真题
点击下面名片
👇关注此公众号👇
快来!价值198的一对一体验课火爆开售!
2024年陕西高考志愿填报样表
注意,这几所大学高中没入团不能报!
2024学年道法中考知识点归类背诵版返回搜狐,查看更多
责任编辑:
免责声明:文章内容来自互联网,版权归原作者所有,本站仅提供信息存储空间服务,真实性请自行鉴别,本站不承担任何责任,如有侵权等情况,请与本站联系删除。
转载请注明出处:2024高考各省预测分数线来了!-2024年本科线会低吗 https://www.7ca.cn/zsbk/zt/31224.html