25亿元卖出“问界”!刚刚,华为回应-银行存20亿

每经编辑:何小桃,黄胜

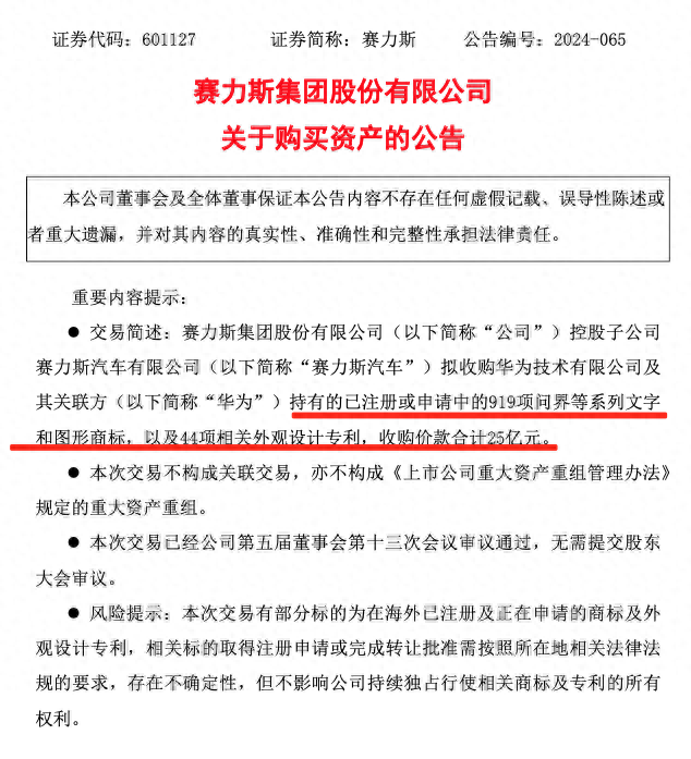
7月2日晚,赛力斯(601127.SH)公告,公司控股子公司赛力斯汽车有限公司拟收购华为技术有限公司及其关联方持有的已注册或申请中的919项问界等系列文字和图形商标,以及44项相关外观设计专利,收购价款合计25亿元。

25亿元卖出“问界”!刚刚,华为回应-银行存20亿

对此,华为表示:“华为将问界等系列商标转让给赛力斯,同时华为将继续支持赛力斯造好问界、卖好问界。华为一贯坚持不造车,而是利用领先的智能网联汽车技术,持续帮助车企造好车、卖好车。华为将继续与车企为用户打造卓越的智能汽车产品,提供极致的智慧出行体验。”

7月2日,《每日经济新闻》记者获悉,赛力斯与华为在近日签署了进一步深化联合业务的合作协议。双方将充分发挥联合业务优势,将AITO问界打造为世界级新豪华汽车领先品牌。

根据合作协议,在原合作框架不变的前提下,赛力斯与华为充分发挥各自资源、禀赋优势,聚焦赛力斯汽车旗下的AITO问界品牌,双方联合设计、联合营销,为用户提供高端智能电动汽车产品和智慧出行解决方案,把AITO问界打造为世界级新豪华汽车领先品牌,双方共同实现商业成功。

此外,记者了解到,为进一步深化与华为的全面合作,赛力斯正在积极筹划参与引望(华为车BU成立的新公司)战略投资与合作事宜。

7月1日,赛力斯发布6月产销快报。数据显示,赛力斯新能源汽车6月销量达44,126辆,同比增长372.04%;今年1-6月,赛力斯新能源汽车累计销量200,949辆,同比增长348.55%。

据央广网,AITO问界全系6月单月交付突破4万,达到42,780辆,创历史新高。值得一提的是,AITO问界M9再创新高,6月交付17,241辆,累计大定超10万辆,稳坐50万以上车型销量第一,重构中国品牌高端市场格局。

问界新M7Ultra上市首月交付突破20000台!刷新新势力车型交付速度新纪录。

赛力斯汽车始创于1986年,是一家以新能源汽车为核心业务的科技型制造企业;现有员工2万人,A股上市公司,中国企业500强。业务涉及新能源汽车及核心三电、传统汽车及核心部件总成的研发、制造、销售及服务。

主要产品包括AITO问界系列高端智慧新能源汽车、蓝电新能源汽车、瑞驰电动商用车、风光SUV等。

4月29日,赛力斯发布2024年一季报和2023年年报。数据显示,2024年一季度赛力斯营收265.61亿元,同比增长421.76%;归属于上市公司股东的净利润2.20亿元,一季度毛利率提升至21.5%。

2023年全年实现营收358.42亿元,其中新能源汽车营收达289.48亿元,同比增长16.10%。2023年赛力斯研发投入44.38亿元,占营业收入12.38%。

(文章内容、数据仅供参考,不构成投资建议。投资者据此操作,风险自担。)

编辑|何小桃 黄胜 盖源源

校对|孙志成

封面图片来源:每日经济新闻 刘国梅 摄

每日经济新闻综合每经APP、央广网、公开消息

每日经济新闻

免责声明:文章内容来自互联网,版权归原作者所有,本站仅提供信息存储空间服务,真实性请自行鉴别,本站不承担任何责任,如有侵权等情况,请与本站联系删除。
转载请注明出处:25亿元卖出“问界”!刚刚,华为回应-银行存20亿 https://www.7ca.cn/zsbk/zt/33780.html

上一篇 2024年7月3日 09:18:00
赛力斯25亿元拿下问界系列商标,华为回应!-赛力斯华为 知乎
下一篇 2024年7月3日 09:20:49

联系我们

在线咨询: QQ交谈

邮件:362039258#qq.com(把#换成@)

工作时间:周一至周五,10:30-16:30,节假日休息。