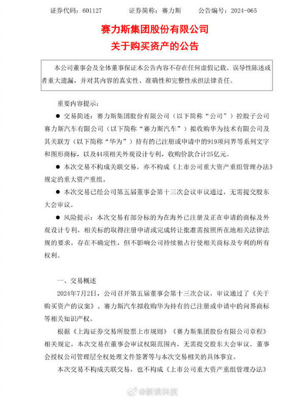
【CNMO科技消息】7月2日晚间,赛力斯发布公告称,赛力斯集团股份有限公司控股子公司赛力斯汽车有限公司拟收购华为技术有限公司及其关联方持有的已注册或申请中的919项问界等系列文字和图形商标,以及44项相关外观设计专利,收购价款合计25亿元。华为表示将继续支持赛力斯造好问界、卖好问界。

自2023年以来,华为积极申请包括阅界、游界、郝界、合界、傲界等在内的一系列以“界”命名的商标。在今年6月,华为将其注册的2枚运输工具类“智界”商标转让给了奇瑞汽车股份有限公司。
此外,华为此前已将“享界”商标转让给北京新能源汽车股份有限公司,该品牌由华为与北汽合作推出,其首款车型“享界S9”已于4月发布,并定于8月上市。该商标系华为于去年5月申请,11月完成注册。值得一提的是,去年12月,华为再申请多枚“享界”商标,国际分类包括广告销售、教育娱乐、金属材料等,当前商标状态均为“等待实质审查”。

值得一提的是,赛力斯在近期也展现出了其在品牌建设上的积极态度与扩张意图。天眼查App显示,赛力斯已申请注册了5枚“赛界”商标,这些商标覆盖的网站服务、运输贮藏、材料加工等领域,均与其主营业务密切相关。目前这些商标均处于“等待实质审查”阶段。返回搜狐,查看更多
责任编辑:
免责声明:文章内容来自互联网,版权归原作者所有,本站仅提供信息存储空间服务,真实性请自行鉴别,本站不承担任何责任,如有侵权等情况,请与本站联系删除。
转载请注明出处:华为将问界等系列商标转让给赛力斯 这是什么操作?-华为赛力斯卖的怎么样 https://www.7ca.cn/zsbk/zt/33786.html