潮新闻客户端 记者 陈宇浩
张学友和杭州站主办方,真的表达出了最大程度的诚意。
7月25日下午,因张学友身体原因,原计划于7月26日、27日、28日举行的三场杭州演唱会宣布取消。
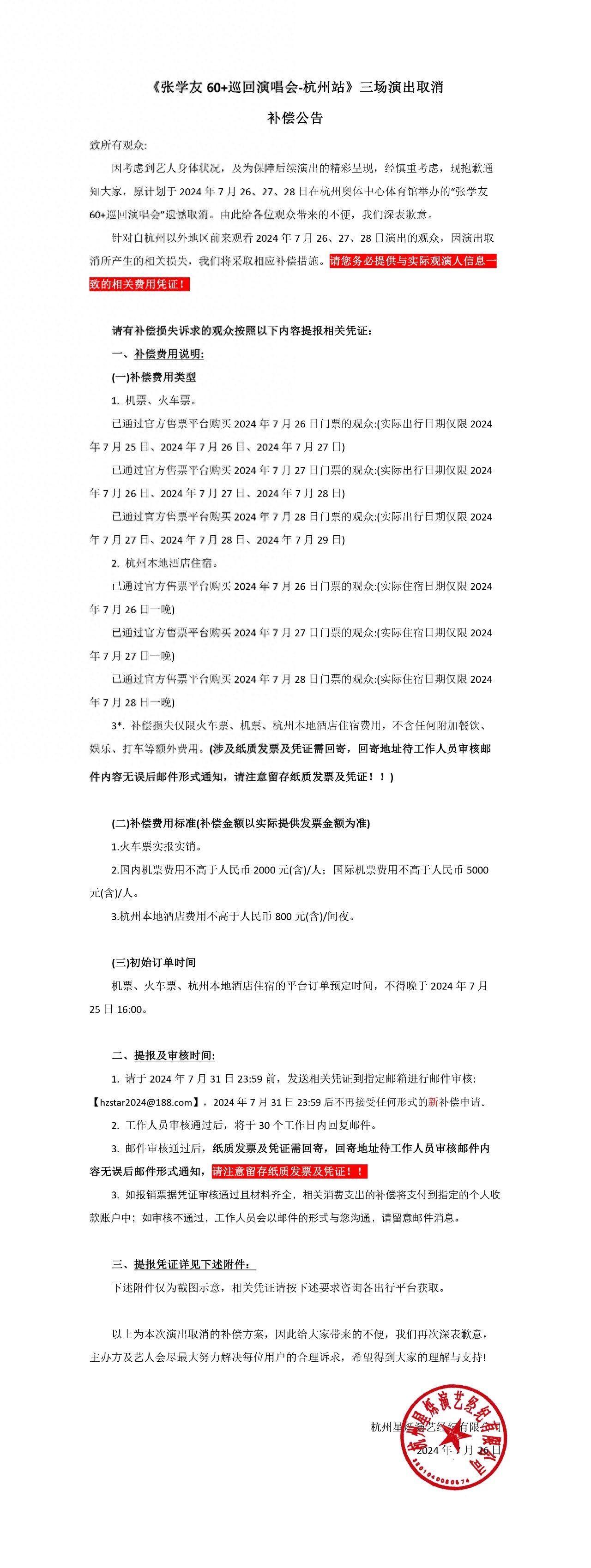
7月26日凌晨,《张学友60+巡回演唱会杭州站》三场演出取消补偿公告发布。
从宣布取消到公布详细补偿方案,只用了短短8小时,面对突发应急状况,杭州还是体现出了一贯的高效。
记者也对比了之前一些曾延后或取消的演唱会项目,从酒店和交通两方面来看,无论时间跨度、可报销天数还是上限金额,客观来说,张学友杭州站此次算是拿出了最大的诚意。
首先,当时不管是买了7月26日、27日还是28日门票的观众,都可以以实报实销的方式补偿实际出行日期范围内(7月25日-7月29日)发生的机票、火车票费用以及杭州本地酒店费用。
理论上来说,主办方是在26日场演出开始前,提前24个小时就公布了取消公告(25日16:00),并非演出当天临时通知。但考虑到本周末首场已经有部分外地观众出发前往杭州,主办方还是决定在补偿时间范围上“全包”。
补偿额度当面,此次也算是国内的“顶格标准”,其中火车票实报实销,国内机票费用不高于人民币2000元(含)/人,国际机票费用不高于人民币5000元(含)/人,杭州本地酒店费用不高于人民币800元(含)/间夜。
具体补偿细则以及报销凭证邮件内容模板等,详见下方图片。

而据记者了解,在整个过程中,杭州站主办方和张学友本人,也体现出了最大程度的坦诚和重视。
主办方负责人告诉记者,当时张学友本人亲自打电话过来,大家通过坦诚的交流,最终共同做出了取消这一决定,“决定是艰难的,但也是慎重的。这既是对艺人的保护,更是张学友和我们对歌迷的尊重。”
确实,相比于带着病体硬上,冒着在演出现场临时中断的风险,提前客观评估状况并作出取消的决定,显然是更负责任的做法。
有许多歌迷也对此表示理解,在他们看来,让张学友这段时间安安心心把病养好,以最佳状态面对8月2日、3日、4日杭州站最后一周的演出完,才是最重要的事。
从昨天到今天,虽然鼻窦还在发炎,但张学友始终都牵挂着杭州站取消后的处理事宜,直到知晓最终版的补偿方案出炉,他才表示放心。
对于这一决定,张学友本人当然也有着遗憾与不甘,在25日写给杭州歌迷的致歉信中,他就表示“最近最讨厌和害怕做的事,就是写解释不能按承诺开演自己‘张学友60+演唱会‘的信……”
但对于舞台呈现的完美要求,以及对于歌迷的责任心,让张学友不得不做出这一决定,“对于我,自行决定就只有一个条件,能达到上台表演的状态便继续,不能便只好取消”。
也正如主办方负责人所说,“学友是一个把演出质量看得比生命还重要的艺人,如果不能达到最完美的状态,他会觉得对不起歌迷。”
据了解,本周末取消的三场演出(26日、27日、28日)目前尚无补开的计划,而原定将于8月2日、3日、4日举行的杭州站最后三场演出暂时没有变化。
“转载请注明出处”
免责声明:文章内容来自互联网,版权归原作者所有,本站仅提供信息存储空间服务,真实性请自行鉴别,本站不承担任何责任,如有侵权等情况,请与本站联系删除。
转载请注明出处:张学友杭州站补偿方案出炉,取消是出于对歌迷的尊重和负责-张学友杭州演唱会2024年几月几号 https://www.7ca.cn/zsbk/zt/38935.html