8月25日,一则关于“房屋养老金的收费标准”的传言在社交平台引起热议。传言称,“上海浦东试点房屋养老金的收费标准提前透露,主要依据房屋的面积和楼层而定”,还像模像样地标注了不同房屋的收费细则,消息属实吗?

上海辟谣平台从上海市住建委、市房管局获悉,该传言不实。在8月23日的“推动高质量发展”系列主题新闻发布会上,国家住房城乡建设部表示,“房屋养老金制度里的个人账户,通过缴纳住宅专项维修资金,已经建立起来了。试点的重点是政府把公共账户建立起来。”同时,在相关政策解读中明确,公共账户的款项来自于公共资金,按照“不增加个人负担,不减损个人权益”的原则,由地方政府探索资金筹集渠道,不会加重业主负担。
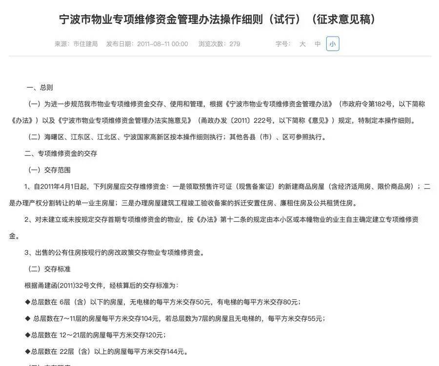
上海辟谣平台核查发现,传言所涉的具体数字,在2011年外省市发布的专项维修资金管理办法操作细则(试行)里就已出现,并非房屋养老金的收费细则,希望大家理性对待网络传言,不信谣、不传谣。

文中数字曾在外省市官方网站上出现过
国务院新闻办公室8月23日举行“推动高质量发展”系列主题新闻发布会,住房和城乡建设部副部长董建国在会上表示,研究建立房屋体检、房屋养老金、房屋保险制度,构建全生命周期房屋安全管理长效机制,上海等22个城市目前正开展试点。
据悉,上海今年先行在浦东等区开展试点,主要服务于房屋体检、房屋保险以及房屋“小修小补”的支付。在试点基础上,明年全市推开。
上海市第十六届人大常委会第十五次会议20日下午在世博中心举行扩大会议。会议透露,截至去年底,全市城镇既有住房建筑面积超过7.6亿平方米,大量房屋开始步入“中老年”。
对此,上海市房地产科学研究院院长、研究员严荣表示:
房屋跟人一样,随着岁月流逝和使用年限延长,会慢慢变老,从而出现各种问题。这些问题经常与房屋安全相关,或者埋下安全隐患,或者出现构筑物脱落甚至建筑物倒塌。按照法律法规,“谁拥有谁负责、谁使用谁负责”,产权人是房屋安全第一责任人。但是房屋安全有外部性,可能会危及到人民群众生命财产安全,而且产生隐患或造成损害的可能是公共部位或设施。如果没有合适的制度安排,这类风险隐患很难及时消除,可能给无辜的第三方造成损害。这很像“公地的悲剧”,有人受益,但无人尽责。
因此,有必要在现有个人账户的住宅专项维修资金基础上,探索建立公共账户,由此组成相对完整的房屋养老金制度框架。
来源:上海辟谣平台、上观新闻、劳动报、新民晚报
本期编辑:刘锦平返回搜狐,查看更多
责任编辑:
免责声明:文章内容来自互联网,版权归原作者所有,本站仅提供信息存储空间服务,真实性请自行鉴别,本站不承担任何责任,如有侵权等情况,请与本站联系删除。
转载请注明出处:上海房屋养老金的收费标准确定了?官方最新回应→-上海养老政策2023 https://www.7ca.cn/zsbk/zt/48664.html