近日,持续高温
武汉一学校昨日
突发停课通知
9月4日起
新一年级学生全部居家学习
计划9月9日开学
光谷汤逊湖学校一年级
因教室空调高负荷运作,避免学生中暑风险问题,一年级从4号开始居家学习一起到9号,其他年级暂时不变。

湖北其他地区学校
也相继发布通知
黄石永兴小学

天门某学校
9月2日,天门市麻洋镇麻洋小学发放《告家长书》显示,接教育局通知,鉴于近期持续高温天气,为确保学生的身体健康和安全,经研究决定,组织学生有序放假至9日。

恩施某学校
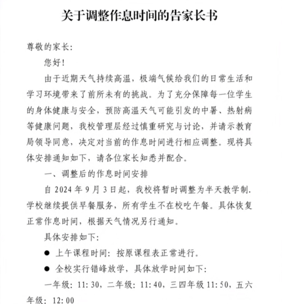
自9月3日起,恩施硒都小学将暂时调整为半天教学制。具体恢复正常作息时间,根据天气情况另行通知。

荆门某学校
鉴于目前持续高温天气,为确保学生身体健康,学校研究决定,9月4日至9月5日实行学生居家学习。

黄冈某学校
黄冈一小学因近期持续高温天气,电路超负荷无法正常运作,暂停课放假至9日。

仙桃某学校
仙桃市第三实验小学因高温天气调整上学时间,9月3日-9月6日暂时调整为半天教学制。

也有很多家长反映
教室内有空调,孩子表示不热
对此,你怎么看?返回搜狐,查看更多
责任编辑:
免责声明:文章内容来自互联网,版权归原作者所有,本站仅提供信息存储空间服务,真实性请自行鉴别,本站不承担任何责任,如有侵权等情况,请与本站联系删除。
转载请注明出处:突发!武汉一学校因高温停课!湖北多地停课!-武汉停课到什么时候 https://www.7ca.cn/zsbk/zt/49266.html