电源时序控制是微控制器、FPGA、DSP、ADC和其他需要多个电压轨供电的器件所必需的一项功能。这些应用通常需要在数字I/O轨上电前对内核和模拟模块上电,但有些设计可能需要采用其他序列。无论如何,正确的上电和关断时序控制可以防止闩锁引发的即时损坏和ESD造成的长期损害。此外,电源时序控制可以错开上电过程中的浪涌电流,这种技术对于采用限流电源供电的应用十分有用。
本文讨论使用分立器件进行电源时序控制的优缺点,同时介绍利用ADP5134内部精密使能引脚实现时序控制的一种简单而有效的方法ADP5134内置2个1.2-A 降压调节器与2个300-mA LDO。同时,本文还列出一系列IC,可用于要求更高精度、更灵活时序控制的应用。
图1 所示为一种要求多个供电轨的应用。这些供电轨为内核电源(VCCINT)、I/O 电源(VCCO)、辅助电源(VCCAUX)和系统存储器电源。

图1. 处理器和FPGA 的典型供电方法
举例来说,Xilinx Spartan-3AFPGA 具有一个内置上电复位电路,可确保在所有电源均达到其阈值后才允许对器件进行配置。这样有助于降低电源时序控制要求,但为了实现最小浪涌电流电平并遵循连接至FPGA 的电路时序控制要求,供电轨应当按以下序列上电VCC_INT → VCC_AUX→ VCCO.请注意:有些应用要求采用特定序列,因此,务必阅读数据手册的电源要求部分。
使用无源延迟网络简化电源时序控制
实现电源时序控制的一种简单的方法就是利用电阻、电容、二极管等无源元件,延迟进入调节器使能引脚的信号,如图2 所示。当开关闭合时,D1导电,而D2仍保持断开。电容C1充电,而EN2处的电压根据R1和C1确定的速率上升。当开关断开时,电容C1通过R2、D2和RPULL向地放电。EN2处的电压以R2、RPULL和C2确定的速率下降。更改R1和R2的值会改变充放电时间,从而设置调节器的开启和关闭时间。

图2. 利用电阻、电容和二极管实现电源时序控制的简单方法
该方法可用于不要求采用精密时序控制的应用,以及只需延迟信号即可并可能只要求采用外部R和C的部分应用。对于标准调节器,采用这种方法的缺点在于,使能引脚的逻辑阈值可能因为电压和温度而存在很大的差异。此外,电压斜坡中的延迟取决于电阻和电容值及容差。典型的X5R电容在-55°C至 +85°C温度范围内的变化幅度约为±15%,由于直流偏置效应还会出现±10%的变化,从而使时序控制变得不精确,有时还会变得不可靠。
精密使能轻松实现时序控制
为了获得稳定的阈值电平以实现精密时序控制,大多数调节器都要求采用一个外部基准电压源.ADP5134通过集成精密基准电压源、大幅节省成本和PCB面积的方式解决了这个问题。每个调节器都有一个独立的使能引脚。当使能输入的电压升至 VIH_EN(最小值为0.9 V)以上时,器件退出关断模式,且管理模块开启,但不会激活调节器。将使能输入的电压与一个精密内部基准电压(典型值为0.97 V)相比较。一旦使能引脚的电压升至高于精密使能阈值,则调节器被激活,输出电压开始升高。在输入电压和温度转折处,基准电压的变化幅度只有±3%。这一小范围变化可确保精密的时序控制,解决采用分立器件时遇到的各种问题。
当使能输入的电压降至低于基准电压低80 mV(典型值)时,调节器停用。当所有使能输入上的电压都降至VIL_EN(最大值 为0.35 V)以下时,器件进入关断模式。在该模式下,功耗降至1 μA 以下。图3 和图4 展示了用于Buck1 的ADP5134 精密使能阈值在温度范围内的精度。

图3. 温度范围内的精密使能导通阈值(10 个采样)

图4. 温度范围内的精密使能关闭阈值(10 个采样)
使用电阻分压器简化电源时序控制
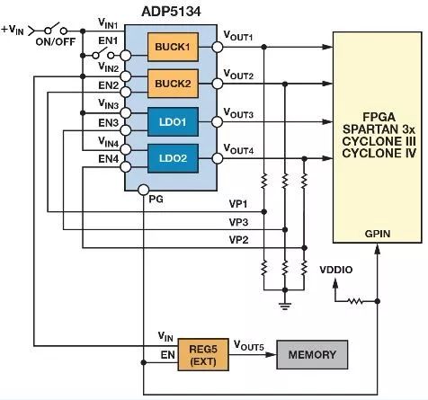
通过将衰减版本的调节器输出端连接至待上电的下一个调节器使能引脚,可对多通道电源进行时序控制,如图5 所示,其中,调节器按以下顺序开启或关Buck1 → Buck2 → LDO1 → LDO2。图6为EN1连接至VIN1后的上电序列。图7 所示为 EN1与VIN1断开后的关断序列。

图5. 采用ADP5134 实现的简单时序控制

图6. ADP5134 启动序列

图7. ADP5134 关断序列
序列器IC 提高时序精度
在某些情况下,实现精密时序比降低PCB面积和成本更重要。对于这些应用,可以使用电压监控和序列器IC,比如在电压和温度范围内,精度可达±0.8%的ADM1184四通道电压监控器。或者,对于要求更加精确的上电和关断序列控制的应用,可以使用带可编程时序控制的ADM1186四通道电压序列器和监控器。
ADP5034四通道调节器集成了两个3-MHz、1200-mA降压调节器和两个300 mA LDO.典型的时序控制功能可以通过以下方式实现,采用ADM1184监控一个调节器的输出电压,并在被监测输出电压达到某个电平时,向下一个调节器的使能引脚提供一个逻辑高电平信号。这种方法(如图8 所示)可用于不具有精密使能功能的调节器。

图8. 使用ADM1184四通道电压监控器对ADP5034四通道调节器实施时序控制
结论
使用ADP5134精密使能输入进行时序控制既简单又轻松,每个通道只需要两个外部电阻即可。而更加精密的时序控制则可以通过ADM1184或ADM1186电压监控器实现。
免责声明:文章内容来自互联网,版权归原作者所有,本站仅提供信息存储空间服务,真实性请自行鉴别,本站不承担任何责任,如有侵权等情况,请与本站联系删除。
转载请注明出处:如何简化并实现复杂的电源时序控制-简单时序电路实验报告总结 https://www.7ca.cn/zsbk/zt/8255.html