什么是电压跟随器,它有哪些特点,应用于哪些场合?

一、电压跟随电路

电压跟随器,就是输出电压与输入电压是相同的,就是说,电压跟随器的电压放大倍数恒小于且接近1。这一电路的主要特点是:高阻抗输入,大到兆欧级别、低阻抗输出,低至几欧姆。

电压跟随器电路是这样的:输出电压的反馈直接接到反相输入端,反相输入端不再接地,如图所示,电路引进了电压串联负反馈,且反馈系数是1,得到输出电压uO和输入电压uI的关系为:uO=uI。

什么是电压跟随器,它有哪些特点,应用于哪些场合?

二、电压跟随器的作用

电压跟随的作用,一般有两个作用:第一起缓冲作用、隔离作用,提高带载能力作用。

电压跟随器具有输入阻抗高并且输出阻抗低的特点,当输入阻抗很高时,就相当于对前级电路开路;当输出阻抗很低时,对后级电路就相当于一个恒压源,即输出电压不受后级电路阻抗影响。它的输出电压近似输入电压幅度,并对前级电路呈高阻状态,对后级电路呈低阻状态,因而对前后级电路起到“隔离”作用。

电压跟随器常用作中间级,以“隔离”前后级之间的影响,此时称之为缓冲级。

三、电压跟随器的应用

什么是电压跟随器,它有哪些特点,应用于哪些场合?

运放在很多场合都要用到,特别是处理信号传感器方面,涉及到信号放大是最重要的步骤,一般信号放大有两种选择:三极管和运放。三极管放大精度低、高精度的三极管放大电路复杂而且对电路要求较高;运放的技术成熟,稳定性高,放大倍数大,精度高。

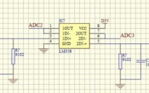
如图,这是某传感器采样的原理图,运放的种类有很多,这里采用LM358。LM358内部包括有两个独立的、高增益、内部频率补偿的双运算放大器,适合于电源电压范围很宽的单电源使用,也适用于双电源工作模式,是市面上使用的最多的运放之一,使用LM358能获得理想的放大值。

什么是电压跟随器,它有哪些特点,应用于哪些场合?

利用电压跟随器输入阻抗高而输出阻抗低的特点,保证输出电压与输入电压相等,再通过二级放大,获得最终的信号。而且通过电压跟随器也可以避免由负载的变化而引起输出稳定量的变化,以使负载效应最小化。

免责声明:文章内容来自互联网,版权归原作者所有,本站仅提供信息存储空间服务,真实性请自行鉴别,本站不承担任何责任,如有侵权等情况,请与本站联系删除。
转载请注明出处:什么是电压跟随器,它有哪些特点,应用于哪些场合? https://www.7ca.cn/zsbk/zt/10052.html

电压跟随器秘笈:LM358电压跟随器+运放问题
上一篇 2024年4月13日 13:30:56
什么是电压跟随器?电压跟随器有什么作用
下一篇 2024年4月13日 13:58:28

联系我们

在线咨询: QQ交谈

邮件:362039258#qq.com(把#换成@)

工作时间:周一至周五,10:30-16:30,节假日休息。