近年来,在国家政策的推动下,我国城市轨道交通取得了巨大发展。在“十三五”时期,我国城市轨道交通运营里程数持续增长,并且地铁建设规模加快,其它制式轨道交通协同有效发展。与此同时,“十三五”时期累计客运量较“十二五”增长81.7%,投资总额较“十二五”翻一番多。
在“十四五”开局之年,中国城市轨道交通协会提出了国内城市轨道交通四大发展要点,推进智慧城规发展。同时,《十四五规划和2035年远景目标纲要草案》也提出,“十四五”期间我国城市轨道交通运营里程数将新增3000公里,预计“十四五”累计客运量将突破千亿人次,累计完成投资额有望达到18188亿元。
行业主要上市公司:中国中铁(601390)、中国铁建(01186)、隧道股份(600820)、粤水电(002060)、城建设计(HK.01599)、中国中车(601766)、中国通号(688009)等
本文核心数据:城市轨道交通运营里程数、城市轨道交通客运量、城市轨道交通投资额、“十四五”城市轨道交通相关数据预测
“十三五”发展回顾
——运营里程全球第一,上北成三城全球前三
“十三五”时期,我国城市轨道交通运营里程稳步攀升,并且我国已经成为了全球城市轨道运营里程数第一,远超德国、俄罗斯、美国等发达国家。截至2020年末,全国(不含港澳台)累计有40个城市开通城轨交通运营,运营线路达到7969.7公里。


其中,上海、北京、成都、广州、深圳和南京6大城市入榜2020年全球城市轨道交通运营里程TOP10城市榜单,并且上海、北京、成都城轨交通运营里程全球前三,上海城轨交通运营里程甚至是纽约城轨交通运营里程的2倍左右。

——地铁建设规模加快,其它制式轨道交通协同有效发展
“十三五”时期,我国在加快推进地铁建设的同时,也在不断加快其它制式轨道交通协同有效发展。根据团标《城市轨道交通分类》(T/CAMET00001-2020),城轨交通系统制式分为10类。截止2020年末,我国(不含港澳台)已开通的城市轨道交通包括地铁、轻轨、跨坐式单轨、市域快轨、有轨电车、磁悬浮交通、自导向轨道系统和电子导向胶轮系统8种。其中,地铁运营线路长6280.8公里,占比78.82%%。

——累计客运量较“十二五”增长81.7%
在客运量方面,2016-2019年,我国城市轨道交通年均增速均在12%以上。2020年受疫情影响,我国城市轨道交通客运量大幅下滑。2020年一季度,部分行业停工停产,我国城市轨道交通客运规模断崖式下降,但是后期伴随着复工复产,我国城市轨道交通客运量迅速反弹并保持增长态势,到2020年末基本接近2019年末的客运水平。“十三五”时期,我国城市轨道交通累计客运量达到959.4亿人次,较“十二五”时期增长81.7%。

——PPP项目助力“十三五”投资总额翻一番多
我国城市轨道交通能够在“十三五”时期得到快速发展也得益于创新的PPP项目。在PPP项目的助力下,“十三五”期间,全国累计完成城市轨道交通建设投资26278.7亿元,相比“十二五”期间所完成建设投资总额的12289亿元翻了一番还多。“十三五”期间我国城市轨道交通年均完成建设投资5255.7亿元。

“十四五”发展重点解读:四大发展要点
目前,中国城市轨道交通协会开展了《中国城市轨道交通员发展战略与‘十四五’发展思路》研究,提出了几大思考及建议,包括四大发展要点:科学谋划;发展市域快轨,推进多网融合;持续推进智慧城轨建设;保障城规交通财务可持续发展。

——十二大科学谋划
中国城市轨道交通协会在科学谋划发展要点上提出:技术智能化、装备自主化、网络功能化、发展持续化、行业标准化、区域差异化、制式多样化、运输协同化、运营精准化、站城一体化、建运绿色化、市场国际化。



——发展市域快轨,推进多网融合:四大重点
此外,中国城市轨道交通协会提出要发展市域快轨,推进多网融合,具体包括推进多网融合、发挥城规业主单位作用、夯实发展基础、有效控制造价。

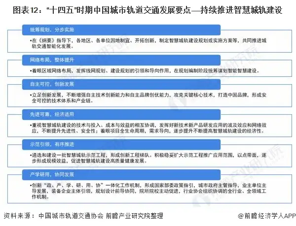
——持续推进智慧城轨建设:六大举措
与此同时,中国城市轨道交通协会提出要持续推进智慧城轨建设,具体包括六大举措:统筹规划,分步实施;网络布局,整体提升;自主可控,创新发展;先进可靠,经济适用;示范引领,有序推进;产学研用,协同发展

——保障城规交通财务可持续发展:四大方向
最后,中国城市轨道交通协会提出要多措并举,保障城规交通财务可持续发展,包括科学合理规划建设;形成政府、企业、社会合理分摊轨道交通成本的格局;鼓励拓展经营,用经营效益反哺运营;加强区域化合作,降低维修成本四大方向。

“十四五”发展目标解读及预测
——“十四五”新增3000公里里程数,累计客运量有望突破千亿人次
《十四五规划和2035年远景目标纲要草案》提出,“十四五”期间我国将新增3000公里城市轨道交通运营里程,由此可推算,2025年末我国城市轨道交通运营里程数将有望突破1万公里(2020年我国城市轨道交通运营里程数为7679.7公里)。
同时,结合“十二五”时期及“十三五”时期城市轨道交通累计完成投资额、累计客运量等相关数据以及考虑2020年疫情的影响测算出,“十四五”时期我国城市轨道交通累计完成投资额有望达到18188亿元,累计客运量有望达到1292亿人次。

注:1)“十四五”时期预测逻辑解析:①“十四五”时期新增运营里程数来自于《十四五规划和2035年远景目标纲要草案》规划目标;②“十四五”时期累计完成投资额=“十四五”时期新增运营里程数*(“十二五”与“十三五”时期平均每新增运营里程数投资额的平均值);③“十四五”时期累计客运量=“十三五”时期(剔除疫情影响)累计客运量+(“十三五”时期(剔除疫情影响)平均每新增运营里程数新增客运量*“十四五”时期新增运营里程数);④“十四五”期末运营里程数=“十四五”时期新增运营里程数+“十三五”期末运营里程数。
2)②“十二五”和“十三五”时期平均每新增运营里程数投资额=当期累计投资额/当期新增运营里程数;“十三五”时期平均每新增运营里程数新增客运量=(“十三五”时期累计客运量 -“十二五”时期累计客运量)/“十三五”时期新增运营里程数。
3)数据来源说明:①“十二五”和“十三五”时期的新增运营里程数、期末运营里程数、累计完成投资额、累计客运量均来自于中国城市轨道交通协会;②“十四五”时期的所有数据为前瞻测算数据。
——智慧城规目标覆盖十大方向
此外,2020年3月,中国城市轨道交通协会发布了《中国城市轨道交通智慧城规发展纲要》,对我国智慧城规提出了2025与2035年的发展目标,覆盖智慧乘客服务、智能运输组织、智能能源系统、智能列车运行、智能技术装备、智能基础设施、智能运维安全、智慧网络管理、城规云与大数据平台和中国智慧城规技术标准体系十大方面。具体情况如下:

以上数据来源于前瞻产业研究院《中国城市轨道交通行业市场前瞻与投资战略规划分析报告》,同时前瞻产业研究院提供产业大数据、产业规划、产业申报、产业园区规划、产业招商引资、IPO募投可研、招股说明书撰写等解决方案。
免责声明:文章内容来自互联网,版权归原作者所有,本站仅提供信息存储空间服务,真实性请自行鉴别,本站不承担任何责任,如有侵权等情况,请与本站联系删除。
转载请注明出处:“十四五”中国城市轨道交通市场发展趋势前瞻 运营里程全球第一、推进智慧城轨发展 https://www.7ca.cn/zsbk/zt/19815.html