据央广网10日报道,西安科技大学测绘科学与技术学院一名专职教师向记者反映:今年1月,自己所带课程的期末成绩出来后,1名成绩不合格的学生家长以“影响孩子前途”“造成污点”为由要求学生修改成绩,并对老师进行语言上的威胁。该学院相关人员也多次提到该家长“有背景”,要求老师修改成绩。
另外,该教师还反映,学院为了给另一位补考学生成绩修改成绩,在这名老师不知情的情况下,将该课程的成绩录入权限从系统上转移,由其他老师将不合格的成绩修改为合格分数。
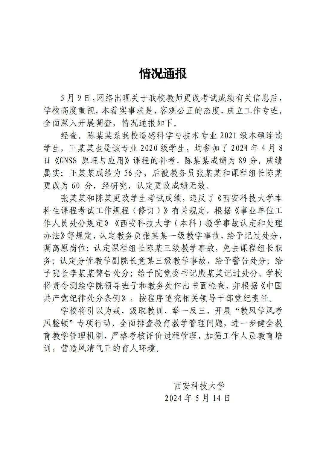
5月14日,西安科技大学发布情况通报。通报内容如下:

5月9日,网络出现关于我校教师更改考试成绩有关信息后,学校高度重视,本着实事求是、客观公正的态度,成立工作专班,全面深入开展调查,情况通报如下。
经查,陈某某系我校遥感科学与技术专业2021级本硕连读学生,王某某也是该专业2020级学生,均参加了2024年4月8日《GNSS 原理与应用》课程的补考,陈某某成绩为89分,成绩属实;王某某成绩为56分,后被教务员张某某和课程组长陈某更改为60分,经研究,认定更改成绩无效。
张某某和陈某更改学生考试成绩,违反了《西安科技大学本科生课程考试工作规程(修订)》有关规定,根据《事业单位工作人员处分规定》《西安科技大学(本科)教学事故认定和处理办法》等规定,认定教务员张某某一级教学事故,给予记过处分,调离原岗位;认定课程组长陈某三级教学事故,免去课程组长职务;认定分管教学副院长竞某三级教学事故,给予警告处分;给予院长李某某警告处分;给予院党委书记殷某某记过处分。学校将责令测绘学院领导班子和教务处作出书面检查,并根据《中国共产党纪律处分条例》,按程序追究相关领导干部党纪责任。
学校将引以为戒,汲取教训、举一反三,开展“教风学风考风整顿”专项行动,全面排查教育教学管理问题,进一步健全教育教学管理机制,严格考核评价过程管理,加强工作人员教育培训,营造风清气正的育人环境。
任课老师被多方要求修改成绩
家长自称是某研究院的研究员
5月9日,记者联系到该任课老师秦风(化名),他说:“从今年1月份以来,我已经心力交瘁,没得到相关部门一个公平的答复和一丝安慰,我反而成了‘另类’,和‘反面教材’。不知道我到底做错了什么?”
秦风告诉记者,2024年1月6日,他提交了其教授的专业课程考试成绩。1月8日晚11点,他接到了一名陈同学家长的电话,该家长自称是某研究院的研究员,因孩子是本硕连读,成绩不合格会影响其前途,要求为孩子修改成绩。
在一段由秦风提供的对话录音中可以听到,该家长表示“我把实际情况说清楚,你如果还不过的话,我肯定跑到学校去跟你闹”“你在哪我就跟到哪儿”“我跟你们学校的某位老师有点关系”。秦风表示,有段时间很担心自己和家人的安全问题。大年三十,再次收到了学生家长的短信,质疑自己出题太难、阅卷随意,说要去教育厅告自己。

学生家长与老师的对话(受访者供图)
“这门课程的成绩由两部分构成,一个是卷面成绩,一个是平时成绩,这名学生的平时成绩我给了90分,算比较高了。但是其卷面成绩是25分。按照我们的比例算出综合成绩为45分。”秦风表示,自己1月10日出差回学校的第一时间核验了该同学的试卷,确定没有给错分数。
据西安科技大学官网显示,秦风是副教授,硕士生导师,其所教授的这门课,是其主要研究的领域。
“那几天,我连续接到学院教务员和学院领导的电话、微信,要求为这位同学修改成绩,还多次提到该学生家长是某研究院的院士团队成员。”秦风表示,自己虽然不高尚,但做事绝对有原则。“当时明确表明了自己的态度,分数肯定是改不了。如果能随意修改成绩,那对其他认真听课、备考同学很不公平。”
而令秦风想不到的是,2月26日,在开学的第一天,19名学生联名到学校教务处反映说要复核成绩。据了解,该课程参加考试的学生为72人,成绩不合格学生为38人。

该学院成立督导组对全部试卷进行复核(受访者供图)
为了保证考试的公正性,学院成立了督导组,对考试试卷进行复核。“复核结果是我出的题符合大纲要求,难易程度适中,阅卷也没问题。”

学生的反馈信息(受访者供图)
该班的一名学生告诉记者,这门课的考试难易度适中。自己学习成绩也一般,考试前复习了老师平常布置的课后作业和讲课PPT,考试成绩为合格,宿舍6个人,5个都成绩合格。该同学还表示,期末都会对老师进行评分,对这门课程老师的评价,自己给了好评。
学校教务处下发调查该事件的函
3月5日,学生家长到学校来反映秦风老师的教学方面问题,为此,该学校教务处专门下发了关于调查该事件的函。

关于调查核实教师教学事故的函(受访者提供)
“经过一天的调查,证明了我在教学方面并没有什么问题。但是我比较好奇,教学大纲等信息属于内部消息,比较私密。家长是如何得知的?”秦风也提出了自己的疑问。
5月9日,记者拨通这位陈同学家长的电话,在明确来意后,家长表示“在忙不方便接电话”,而针对了解孩子成绩的事,家长称“不需要了”,随后挂断电话。
按学校规定,考试成绩不合格的学生,有补考的机会。3月底,“测绘学院工作群”里发布一则通知:本学期补考拟3月28日开考,任课老师需在规定时间送印试题。
而秦风任教课程的补考试卷被告知由另一位课题组组长出题和阅卷,秦风只负责录入最终成绩。在本次补考中,上述陈同学的补考成绩为合格。
另一位同学补考未通过
威胁要跳楼
秦风老师本以为心中压着的“大石头”落地了。4月26日,本次补考的阅卷老师告诉他,在本次补考中,还有一位大四的学生王同学补考未通过,可能影响其本科毕业和读研。
“这次还是要求修改成绩,学生还威胁要跳楼。我虽不是阅卷人,只是提交补考成绩,为了谨慎起见,我顺便复核了一下这名同学的成绩,阅卷没问题。而且当时我还专门找阅卷老师再次复查卷子,成绩没问题。因为卷子不是我阅的,阅卷老师给我多少分我就登录多少分。”秦风说。
4月28日,教师系统显示,《GNSS原理与应用》的补考成绩在系统中(受访者供图)

《GNSS原理与应用》这门课的补考成绩已不在秦风老师的成绩录入系统(受访者供图)
“4月30日下午我查看系统的时候,我的成绩系统里面已经没有了这门课。”秦风表示,这名王同学的补考成绩已经被人修改为60分。“我没有看到卷子,很可能被销毁了。”

学院教导员签字手写的学生成绩修改说明(受访者供图)
综合:西安科技大学官网、央广网
来源:中国新闻网返回搜狐,查看更多
责任编辑:
免责声明:文章内容来自互联网,版权归原作者所有,本站仅提供信息存储空间服务,真实性请自行鉴别,本站不承担任何责任,如有侵权等情况,请与本站联系删除。
转载请注明出处:西安科大:更改成绩无效! https://www.7ca.cn/zsbk/zt/20726.html