本文来源 | 综合中国基金报 作者丨南深、步步高公告
导读:步步高超市控制权变更为湘潭产投

陷入流动性危机的民营连锁商超巨头步步高,因筹划控制权变更1月9日开市起停牌。1月15日晚,公司公告了方案,并将于周一(1月16日)复牌。
公告显示,公司控股股东步步高集团将所持公司8639万股股份(占总股本的10%)以协议转让方式转让给湘潭产投投资,转让价款5.18亿元,折合每股转让价5.995元,比市价折让约10%。同时,步步高集团将放弃其剩余所持上市公司全部2.16亿股股份(占总股本的24.99%)对应的表决权。权益变动完成后,湘潭产投投资将成为步步高控股股东,湘潭市国资委成为实际控制人。
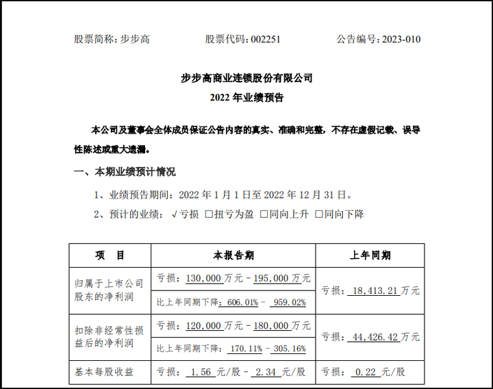
同在15日晚,公司还预告了2022年全年业绩,归母净利润预计巨亏13亿-19.5亿元,而上一年为亏损1.84亿元,同比亏损大幅扩大。记者注意到,此前持有步步高5%的京东系公司京东邦能投资在持续减持后,2022年三季度已经彻底退出。


图来源:步步高公告。

分两步!
湘潭国资5亿就拿下实控权
本次湘潭国资通过旗下投资平台受让一部分股份,而原控股股东步步高集团放弃剩余大部分股份表决权,这样以相对较小的代价就拿下了控制权。
据公告,2023年1月11日,公司控股股东步步高集团与湘潭产投投资签署了《股份转让协议》《表决权放弃协议》。其中股份转让方面,湘潭产投投资以5.18亿元受让8639万股步步高股份,每股受让价5.995元,较步步高停牌前价格6.66元折价约10%。与此同时,步步高集团剩余持有的2.16亿股股份表决权全部放弃,占步步高总股本的24.99%。
这样权益变动完成后,湘潭产投投资将成为上市公司的控股股东,湘潭市国资委将成为上市公司实际控制人。转让完成后步步高股权结构如下:

图来源:步步高公告。
根据协议,湘潭产投投资下一步将重组董事会、监事会。其中,上市公司董事会由9名董事组成,其中非独立董事6名,独立董事3名,湘潭产投投资有权向上市公司提名3名非独立董事候选人,2名独立董事候选人,上市公司的董事长也由湘潭产投投资提名的董事担任。
为确保上述协议的履行,湘潭产投投资与步步高集团还于2023年1月11日签署了股权质押文件,步步高集团将8639万股步步高股份(占步步高总股本的10%)质押给了湘潭产投投资。
步步高称,本次交易意在为公司引入具备国有资产及产业背景的控股股东,充分发挥上市公司与国有企业之间的资源互补和协同效应,以国有企业的产业资源背景为上市公司赋能,推进上市公司的战略性发展,进一步增强上市公司的竞争优势和综合实力,提高上市公司价值及对社会公众股东的投资回报。本次交易完成后,将进一步优化步步高法人治理结构,提高步步高的经营及管理效率,促进步步高持续稳定发展。本次交易不以终止步步高的上市地位为目的。
经公司向深圳证券交易所申请,公司股票于2023年1月16日(星期一)上午开市起复牌。

2022年预计巨亏13到19.5亿
步步高作为湖南本土商超巨头,湖南国资方面对步步高的救助实际上去年6月就开始了。
2022年5月底6月初,步步高被传即将倒闭,部分地方发生抢购,基本都是去用掉超市购物卡,相关消息登上6月3日微博热搜。彼时公司紧急回应称,“公司经营一切正常”。随后的6月14日晚步步高公告,为进一步满足公司未来业务发展需要,优化公司资金结构,拟与湖南兴湘投资控股集团有限公司开展相关合作,合作方式包括但不限于向兴湘集团融资或其他相关合作。
同时湖南本地媒体报道,兴湘集团、湖南麓谷发展集团分别与步步高集团签订《意向协议》,将向步步高集团提供流动性资金支持20亿元。据悉,兴湘集团是湖南省属国有资本运营平台,由湖南省国资委100%持股,而湖南麓谷发展集团则是长沙高新区直属平台公司。
签约仪式上,步步高实控人、董事长王填称,受国家宏观经济政策的战略调整,同时叠加疫情常态化等不利因素影响,步步高在近期出现了经营流动性紧张的局面,在将当前所遇到的困难向湖南省委省政府汇报后,有关方面协调兴湘集团和湖南麓谷发展集团支持步步高集团渡过流动性难关,促成签约。
而此次,湖南湘潭国资直接拿过了控制权。
同在1月16日晚,步步高发布了2022年全年业绩预告,归母净利润预亏13亿到19.5亿元,比前一年扩大6倍到9.6倍,2021年亏损额是1.84亿元。扣非净利润方面则亏损12亿到18亿元。

图来源:步步高公告。
公司解释称,2022年公司战略重大调整,除购物中心和百货店外,自2022年四季度开始,通过关停并转从四川市场全面退出,江西市场大幅收缩至新余、萍乡、宜春三地(临近湖南的城市);湖南、广西两省也同步关停并转低效亏损门店。同时,受疫情常态化影响,居民消费复苏缓慢,加之渠道竞争激烈,公司经营内外环境面临较大压力。
2022年三季度报的情况看,公司流动性已极度紧张,短期借款达到65.3亿元,一年内到期的非流动负债则为7.41亿元,而长期借款则为22.95亿元,表内有息负债达到95.66亿元,但其手中持有的货币资金仅为9.18亿元,远无法覆盖72.71亿元的短期有息负债。
值得注意的是,2022年三季报显示,京东系京东邦能投资持有公司股份基本彻底清仓。
2022年4月22日,步步高公告,腾讯系公司林芝腾讯科技减持,均价9.75元,京东系公司京东邦能投资也同时减持,均价11.28元,两家合计减持套现约2.6亿元。减持后,二者对公司的持股都降到了5%以下。而2022年三季报来看,林芝腾讯未继续减持,但京东邦能已经不在十大股东之列,意味着持股比例已经低于0.2%,而减持前京东邦能持股比例为5%。
公开资料显示,步步高集团成立于1995年,子公司步步高商业连锁股份有限公司2008年在深交所上市,为中国民营连锁超市企业首家上市公司。步步高一度是湖南省零售冠军,在区域地位、市场规模及品牌知名度等方面具备综合竞争优势,位列中国快消品行业第7位,中国企业500强,湖南省民企第5位。截至2021年底,公司在湖南、广西、江西及四川等地开设门店400多家。
★
“读万卷书,行万里路”,这是中国古代圣贤们的求知愿景。
走出去,到时代变革的风口发源地游学,已经成为各行业的企业家、企业高管和创业者所推崇的学习模式。
因此,我们特别举办了对标腾讯、富士康、TCL、阿里、京东、海尔、华为、字节、胖东来等名企游学项目:
观大势:深刻理解未来商业大趋势,开拓管理者的眼界、胸怀和心力;
寻根源:深入标杆内部,感受优秀企业的基因和文化;
学管理:借鉴标杆管理体系和实践经验;
学创新:探索行业最前沿的创新模式;
找方法:探究自身企业转型变革的必经之路

免责声明:文章内容来自互联网,版权归原作者所有,本站仅提供信息存储空间服务,真实性请自行鉴别,本站不承担任何责任,如有侵权等情况,请与本站联系删除。
转载请注明出处:国资出手!拿下这家超市巨头控制权 https://www.7ca.cn/zsbk/zt/24066.html